近日,世界杯官网动物科学技术学院蒋林树教授团队的最新研究成果《Integrated multi-omics analysis reveals the positive leverage of citrus flavonoids on hindgut microbiota and host homeostasis by modulating sphingolipid metabolism in mid-lactation dairy cows consuming a high-starch diet》被国际微生物学顶尖期刊《微生物组》(Microbiome;最新影响因子15.5,中科院一区)接收。本研究采用微生物组、代谢组、宏蛋白质组等多组学技术,发现了柑橘黄酮通过调控泌乳奶牛后消化道微生物区系和鞘脂代谢,进而影响宿主稳态,降低了高精料饲喂模式下导致的奶牛系统性炎症水平,为揭示植物黄酮调控奶牛代谢稳态的机制提供了新的见解,对促进天然植物功能组分在奶牛上的应用具有重要意义。
通过高投入、实现高产出成为我国奶牛养殖业快速发展的重要生产模式,其中以高精料为代表的饲养方式直接导致了奶牛机体代谢负荷大、免疫力下降等一系列产业问题。天然植物及其提取物中活性物质具有促进肠道健康、增强机体免疫、抗氧化应激、促生长、不产生耐药性及改善动物生产性能等生物学功能,成为解决上述重大科技问题的核心技术策略之一。奶牛后肠微生物群可以降解约17%的日粮纤维素,并为机体提供约12%的短链脂肪酸。已有研究表明,后肠微生物群与宿主氧化和炎症反应之间的相互作用对于改善奶牛的福利和健康至关重要。然而,植物黄酮类化合物对奶牛后肠微生物群落和功能的影响机制尚不清楚。
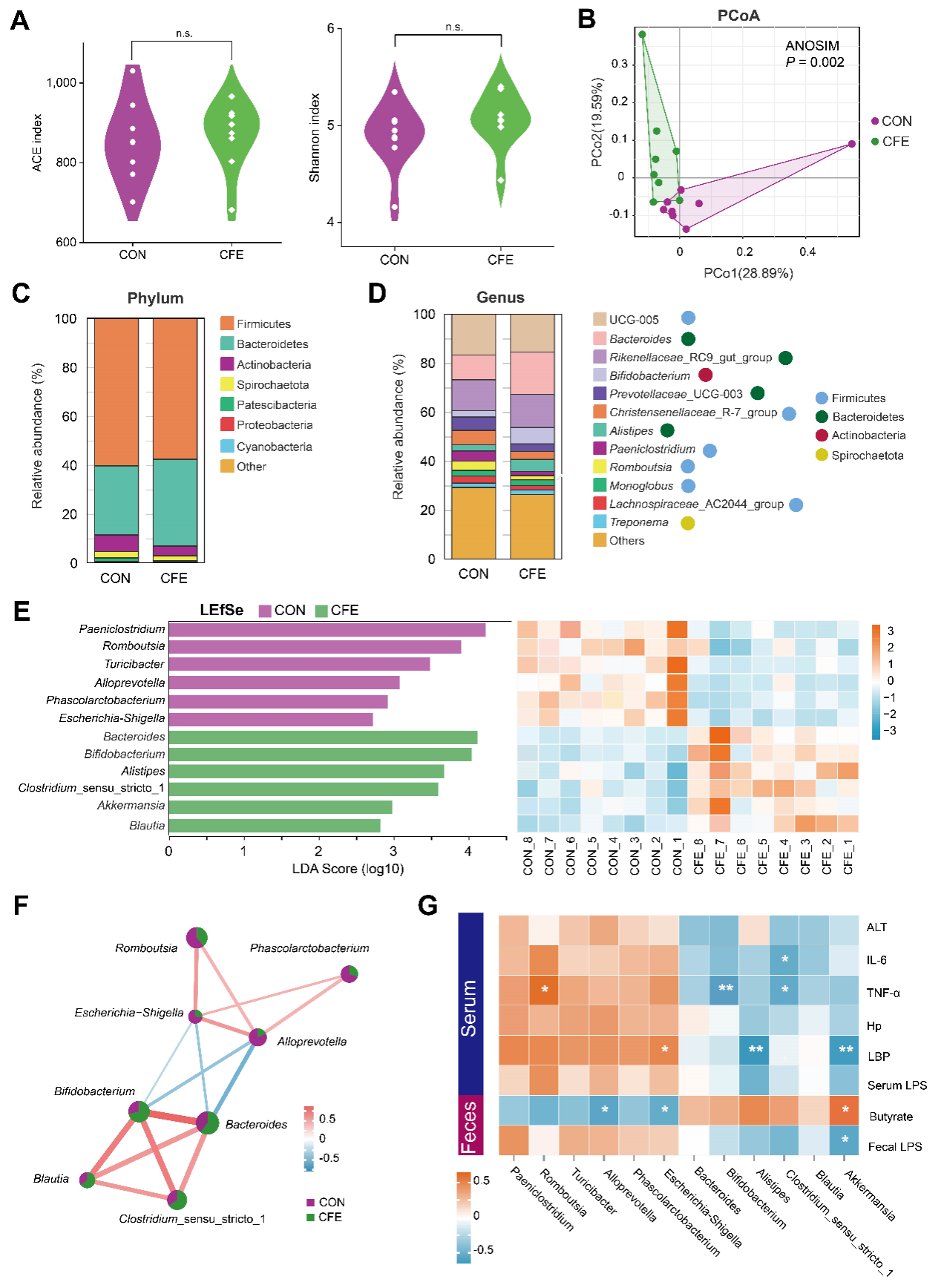
柑橘是全世界产量最高的水果之一,其加工副产物是植物黄酮的丰富来源。本研究选用柑橘黄酮提取物(CFE)直接饲喂泌乳奶牛,发现CFE显著降低了高精料奶牛的血清脂多糖(LPS)、 促炎细胞因子(TNF-α和IL-6)、急性期蛋白(脂多糖结合蛋白和触珠蛋白)浓度。提高了粪便丁酸盐的比例,并减少了粪便LPS含量。研究发现,饲喂CFE提高了粪便中有益细菌,包括拟杆菌、双歧杆菌等相对丰度(图1)。粪便和血清非靶向代谢组学表明,饲喂CFE导致的差异代谢物共同富集到了“鞘脂代谢”。与鞘脂代谢途径相关的代谢物与粪便拟杆菌的提高呈正相关。血清脂质组学进一步验证,饲喂CFE降低了宿主神经酰胺和鞘磷脂的循环浓度。 一些差异显著的鞘脂与血清IL-6、TNF-α、LPS和粪便拟杆菌存在较强的相关性。粪便宏蛋白质组学显示,添加加CFE会显著影响整体粪便细菌蛋白质谱和功能,其中与碳代谢、鞘脂代谢以及缬氨酸、亮氨酸和异亮氨酸生物合成有关的酶显著上调(图2)。

图1.饲喂柑橘黄酮对奶牛后肠道微生物的影响

图2.饲喂柑橘黄酮对奶牛后肠道蛋白酶及相关功能通路的影响
本研究首次发现饲喂植物黄酮可以通过维持后肠微生物群稳态和调节高精料奶牛的鞘脂代谢进而减少系统性炎症,揭示了细菌鞘脂在维持奶牛后肠菌群共生和调节肠道-宿主稳态中的重要性。近两年来,课题组针对柑橘黄酮在奶牛上的研究已密集发表在《Food Research International》(国际食品研究)、《食物与功能》(Food & Function)、《Foods》(食物)、《微生物谱》(MicrobiologySpectrum)、《动物营养》(AnimalNutrition)、《微生物前沿》(Frontiersin Microbiology)等国际期刊,本研究进一步丰富了课题组在柑橘黄酮调控奶牛胃肠与泌乳功能上取得的研究成果。世界杯官网动物科学技术学院赵玉超博士为论文第一作者,蒋林树教授为通讯作者。课题组成员刘明教授、硕士生余诗强等参与了该研究工作。该研究得到了北京市自然科学基金、中国博士后科学基金等资助。团队负责人蒋林树教授表示,学校近日胜利召开第四次党代会,明确提出全面建设都市农林特色高水平应用型大学,强调实施创新驱动工程,全面增强科技创新能力和社会贡献力。团队将以此为契机,认真贯彻落实大会精神,找准自身在学校发展目标中的定位点和发力点,在人才培养、科技创新和服务乡村振兴等方面踔厉奋发、勇毅前行,为学校高质量发展和早日建成国内一流、国际知名的都市农林特色高水平应用型大学作出贡献。